Governance and Risk Management

Annual Corporate Governance Report

How we govern (Principles D.5 and D.6)1

This report on pages 64 to 113 elaborates the objectives, structure, overarching principles and components of the Bank’s corporate governance framework, as required to be published as per the Banking Act Direction No. 11 of 2007 on Corporate Governance (Direction). Further, the Bank has complied with the principles enumerated in the Code of Best Practice on Corporate Governance – 2017 (Code) issued by CA Sri Lanka.

Messrs Ernst & Young, External Auditors of the Bank, following a review of the Bank’s compliance in line with the Direction, have submitted their Assurance Statement thereon to the Central Bank of Sri Lanka (CBSL).

Extent of compliance in line with the Direction and the Code is disclosed in Annex 2.1 on pages 310 to 320 and Annex 2.2 on pages 321 to 325, respectively. Further, the Bank has complied with all the disclosure requirements under the prescribed format issued by the CBSL for publication of Annual Financial Statements and a comprehensive disclosure statement thereon is given in Annex 2.3. As the Bank is fully compliant with all the applicable requirements of the Direction, the Colombo Stock Exchange (CSE) has exempted the Bank from disclosure of compliance with the regulations stipulated in Section 7.10 of the Continuing Listing Requirements on Corporate Governance.

Bank’s approach to governance

Given the fiduciary responsibility of accepting and deploying vast sums of uncollateralised public funds, importance of maintaining public trust and confidence for the long-term success and sustainability of the Bank cannot be overemphasised. Exemplary conduct on the part of everyone representing the Bank from the members of the Board of Directors at the highest governing body to the members of Corporate Management and from senior management to the office assistants is a sine qua non in this regard. Hence, Commercial Bank has put in place a system of good corporate governance - the system of rules, practices and processes that guides corporate behaviour – which ensures a disciplined approach to making decisions and executing them with the interests of all stakeholders at heart. It is in fact the bedrock of over 100 years of existence and sustainable value creation.

Good corporate governance is a collective responsibility that goes above and beyond the letter of the legal and regulatory requirements. It is the foundation for financial integrity, sustainable performance and investor confidence. It is a strong and highly effective risk management tool and at the same time, paves the way for the Bank to exploit opportunities. Accordingly, the Bank has an unwavering commitment to good corporate governance and conducts its affairs with the utmost intellectual honesty, integrity and diligence, being mindful of its obligations to the society and the environment. Tone at the top and a culture that resonate such values prevails across the Bank.

It is a corporate governance framework that has withstood the test of time for over a century. It has been regularly reviewed and updated to be in line with the evolving regulations and best practice, to guide the Board, Board Committees, Management and staff in performing their stewardship roles. This framework is underpinned by governance principles of leadership, integrity, effectiveness, accountability, transparency, sustainability and shareholder engagement. These principles guide the Bank's Management in all its decisions relating to Board oversight, delegation of authority, division of responsibilities, resource allocation, risk management, compliance, performance appraisal and compensation, related party transactions, and financial reporting. Being a Domestic - Systemically Important Bank and many other awards and accolades that enabled it to be the most awarded bank in the country bear testimony to our commitment to good corporate governance.

Objectives of the Bank’s Corporate Governance System

As the largest private sector bank in Sri Lanka touching the lives of millions of Sri Lankans in various capacities who have high expectations of their interactions with the Bank and whose trust is an imperative for its long-term success, the Corporate Governance system has been designed with a view to ensure the following;

  • Adequate oversight on Management to ensure due diligence on key decisions and implementation of strategies as intended
  • Establishing clear ownership and accountability on key and emerging risks
  • Systems and processes are working well and any issues, incidents and risks are identified, assessed and escalated
  • Efficient decision making for timely and effective outcomes and achieving results as expected
  • Business as well as support service functions are sufficiently resourced with required competencies and maturity
  • Remuneration framework is properly aligned to the long-term success of the Bank
  • Activities comply with policies, laws, regulations, and ethical standards to the letter as well as in spirit
  • Assets have been safeguarded
  • Ensuring the Bank is more stable, resilient and future ready
  • Creating value sustainably for all stakeholders over the short, medium and long term

In order to achieve the objectives stated above, the Board has ensured the following;

  • Roles and responsibilities are clearly distributed among the Board, Management and Committees with approved charters and Terms of Reference
  • Clear reporting lines and frequency of reporting have been established
  • Legitimate needs, interests and expectations of all the stakeholders have been taken into consideration
  • The highest degree of fairness, transparency and accountability has been upheld
  • Negative externalities to the society and the environment are minimised
  • Lives by the claims made and values associated with the Bank’s brand reputation

Key regulatory requirements and voluntary codes relevant to the Bank and its Corporate Governance Framework are depicted in Figure 16.

1 Principles referred to here are the principles in the Code of Best Practice on Corporate Governance – 2017 issued by CA Sri Lanka

Key regulatory requirements, voluntary codes, and elements of Corporate Governance Framework

Figure - 16

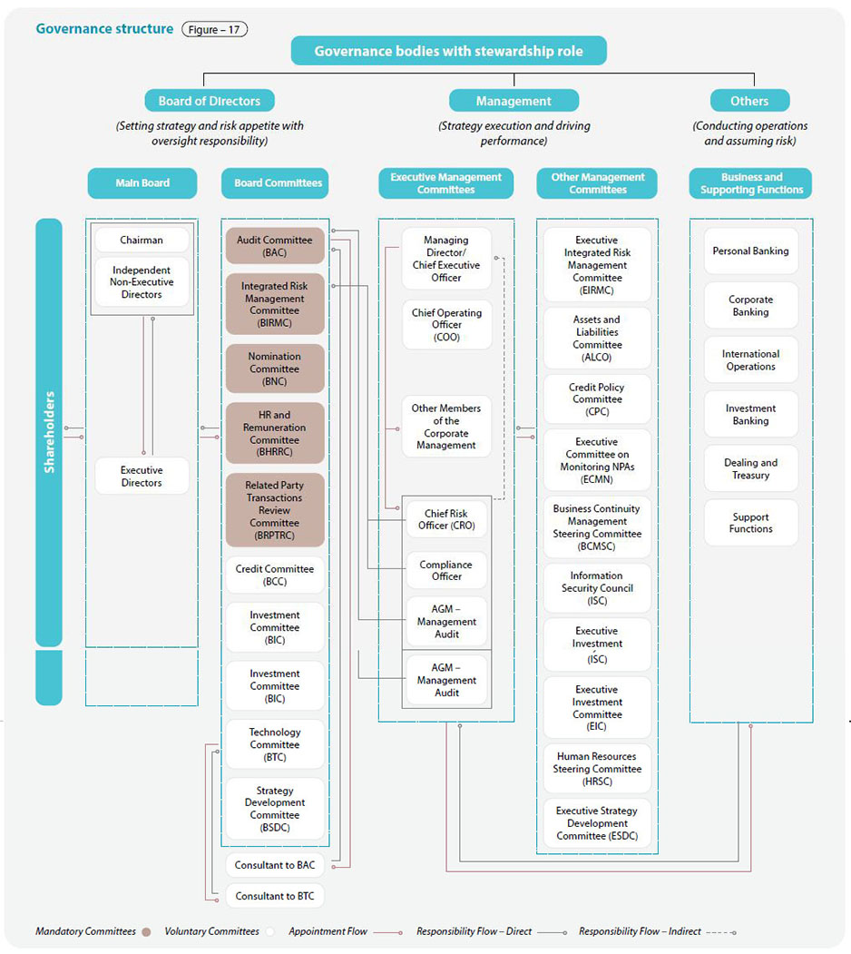
Governance structure

The Board, Board Committees, Management and Management Committees with well-defined roles and responsibilities, greater accountability and clear reporting lines form the bedrock of the governance structure of the Bank. The Board and Board Committees, assisted by consultants where necessary, are responsible for setting strategy, defining risk appetite and exercising oversight while Management and Management Committees are responsible for executing strategy and driving performance. Responsibility and accountability for conducting operations and assuming risk under the purview of the Management lies with the strategic business units and support functions.

An overview of the governance structure of the Bank is given in Figure 17.

Board of Directors (Principles A.1, A.1.5, A.4 and A.10)

The Board of Directors plays a pivotal role in demonstrating good corporate citizenship, ethical behaviour, transparency and accountability and in warding against all forms of corporate malfeasance. The Board of Directors, the highest decision-making authority with responsibility for the sustainability of the Bank, provides leadership by setting strategic direction, defining risk appetite, approving remuneration policies and appointments to the Board and Management. Under the due diligence and oversight of the Board, Corporate Management is responsible for the day-to-day operations and for implementing an effective system of internal control. The Board and the Corporate Management have a clear mutual understanding of their respective roles, delegations and boundaries. Based on trust and respect, the Board and the Management work within a productive and harmonious relationship which is a pre-requisite for good corporate governance and organisational effectiveness. This has proved to be one of the key reasons for the many achievements of the Bank which has contributed to positioning the Bank to be the benchmark private sector bank of the country.

At end of 2020, the Board comprised of ten Directors (eleven as at end 2019) who are all eminent professionals in their respective fields with the skills and expertise necessary to constructively challenge the Management and enrich deliberations on matters set before the Board. They understand and appreciate the dynamism and complexity of the Bank’s operations, particularly in the wake of emerging global developments threatening to challenge conventional business models. Eight of the Directors (nine as at end 2019) are Independent Non-Executive Directors (INEDs), ensuring more autonomy. Directors act in the best interest of the shareholders avoiding any conflicts of interest.

Diversity and inclusion

Diversity is having a wide array of voices and people in the conversation and inclusion is an environment where all those voices really are heard. Accordingly, the Board of Directors comprises members with expertise in accounting, banking and finance, economics, agriculture and chemical industry, engineering, information technology, law, risk management and international capital markets. Having risen to the highest echelons of Government institutions or commercial organisations, they bring their independent judgement to bear on matters reserved for the Board. Bringing together banking, entrepreneurial, investor and regulatory perspectives, our Board is able to explore matters from diverse points of view to facilitate long-term value creation. The Company Secretary assists the Board in discharging its responsibilities.

The diversity in the Board's composition has enabled it to bring a unique perspective to the Boardroom, enhancing dynamics and effectiveness while promoting healthy and constructive exchange of views, leaving no room for groupthink.

Profiles of Board members including their qualifications, memberships in Board Committees and other significant appointments and the profile of the Company Secretary are given on pages 64 to 69.

Board process (Principles A.1.6, A.1.7 and A.6)

The Board agrees on a schedule of meetings at the beginning of each year and meets at least once a month. Additional meetings are also convened if the circumstances so require. The Chairman is responsible for determining and preparation of the agenda for the meetings in consultation with the Managing Director/Chief Executive Officer and with the assistance of the Company Secretary. Board members too can request items to be included in the agenda for discussion. The agenda is circulated to the members of the Board by the Company Secretary together with the accompanying Board papers one week in advance of the meetings, allowing adequate time for Board members to study, call for additional information if required, and be prepared for productive deliberations. The agenda and all Board Papers are circulated electronically to Board members via the BoardPAC which ensures absolute confidentiality of the information, cost saving on printing of papers, and delivering same instantaneously, yet another green initiative of the Bank. The Directors regularly attend the meetings and actively participate in deliberations. Urgent Board papers are submitted at short notice or tabled at the meetings on an exceptional basis. Board members typically spend at least seven days a month on Board-related matters. If necessary, in the best interest of the Bank, one-third of the Directors can call for a resolution to be presented to the Board.

Details of attendance at Board meetings are given in Table 29 on page 79.

Minutes of deliberations and decisions made at the meetings are maintained in sufficient detail. Members of the Corporate Management are invited for meetings on a need basis. Members of the Board are allowed to seek independent professional advice, if necessary, at the Bank’s expense. The Bank has obtained a Directors’ and Officers’ Liability Insurance Policy.

 

Conflicts of interest (Principle A.10)

Members of the Board avoid any conflict of interest by declaring such interest and withdrawing from taking part in deliberations on/exercising influence over matters where there is conflict of interest or the appearance of conflict of interest and these actions are appropriately minuted. Affiliations and transactions of Directors are regularly reviewed to ensure that there are no conflicts or relationships that might impair Directors’ independence. Any banking facilities provided to the Directors, their close family members and entities in which the Directors hold directorships are as permitted by the rules and regulations of the CBSL and within the terms and conditions such facilities are provided to other customers of the Bank. Such facilities, if any, are reviewed and recommended by the BCC and are submitted to the Board for approval. Once approved, details of such facilities are tabled at the immediately following meetings of the BRPTRC for information. The details of transactions carried out in the ordinary course of business on an arm’s length basis with entities where the Bank’s Chairman or Directors serve as the Chairman or as a Director in another entity are disclosed in the disclosure made on “Directors’ Interest in Contracts with the Bank” while Note 63 to the Financial Statements carries information on Related Party Disclosures. At the time of joining and annually, Directors declare their interests and necessary procedures are also in place to ensure that there are no conflicts of interest that will compromise independence of the members. The Bank maintains a register of such interests declared which is available for inspection by shareholders or their authorised representatives as required by Section 119 (1) (d) of the Companies Act No. 07 of 2007 and amendments thereto.

Board meetings (Principle A.1.1)

During 2020, the Board held 17 scheduled meetings (fourteen in 2019) of which one meeting (one meeting in 2019) was devoted exclusively to deliberations on strategy with all members of Corporate Management being present. Fifteen meetings (Twelve meetings in 2019) were devoted to matters including large and material transactions, review of performance, review and approval of a revised budget for 2020, review of policy frameworks, raising new capital, strategy and risk. Another meeting was held for reviewing the composition of the Board committees subsequent to election/re-election of Directors at the Annual General Meeting (AGM) in place of those who retired by rotation. Meetings provided an effective forum for discharging the oversight responsibility of the Board.

Although the outbreak of COVID-19 had many challenges, all Meetings of the Board and Board Committees were conducted adopting to the new normal conditions by having such meetings with limited physical attendance with some of the Directors connected via virtual platforms in conformity with the guidelines issued by the health authorities.

The Board continued to play an active role in strategy formulation, providing directions to the Management for the preparation of the Bank’s five-year strategic plan 2021-2025. The plan was then reviewed and approved at a meeting specifically convened for this purpose, in December 2020. At the meeting, members of the Corporate Management made presentations on plans for areas coming under their purview and had extensive deliberations thereon. The Board explored and evaluated alternative strategies prior to approval and allocation of resources for execution of same. In June 2020, the Board held a special meeting to review and approve a revised budget for the year 2020 taking into account the unprecedented operating environment following the COVID-19 pandemic outbreak. The Board continued to give prominence to the capital management strategy in the wake of the increasing capital requirements, potential for higher credit losses following moratoriums and difficulties faced by the borrowers and to support growth. One of the regular agenda items at the monthly Board meetings is to review performance against the strategic plans with sufficient attention and time being devoted to reviewing progress made and identifying areas of concern requiring further attention of the Board. The views of Directors on issues under consideration are ascertained and a record of such deliberations reflected in minutes. Further, the Board paid heightened attention to credit quality, closely monitored exposures to risk elevated industries, reviewed reasonableness of the impairment methodology, movements in staging of exposures and resolving distressed credit facilities. Proceedings of the Board Committees were regularly reported to the Board and any concerns identified in relation to specialised areas too were referred to them for their oversight.

Composition of the Board during and at the end of the year and attendance of members at Board meetings during the year are given below:

Composition of the Board and attendance (Principle A.4 and A.5)

Table - 29

 

Figure - 18

The diversity in the Board's composition has enabled it to bring a unique perspective to the Boardroom, enhancing dynamics and effectiveness while promoting healthy and constructive exchange of views, leaving no room for groupthink.

Board Committees (Principles A.7.1, D.3 and D.4)

Nine Board Committees have been appointed with delegated authority to strengthen governance and to deal with/decide on certain subject-specific and specialised matters. The Board, however, retains responsibility for Committee decisions. Four out of five mandatory Committees have been formed as required by the Direction, while the Board Related Party Transactions Review Committee has been formed as required by the provisions of the Securities and Exchange Commission of Sri Lanka (SEC). The other four voluntary Board Committees have been established considering the business, governance and risk management needs of the Bank as permitted by the Bank’s Articles of Association. Constituted with Board-approved Terms of Reference, these Committees hold regular meetings and report proceedings to the Board for information/approval.

Board Committees seek guidance and advice of external consultants on several occasions. Each of the Directors serves in a minimum of three Committees.

The composition, areas of oversight responsibility, and activities in 2020 and attendance of members at the Board Committee meetings are given in the respective Board Committee reports.

Executive Management Committee

All members of the Corporate Management including the Managing Director/Chief Executive Officer and the Chief Operating Officer who are the two EDs are members of the Executive Management Committee (EMC). The primary responsibility of the EMC is to implement the strategy as approved by the Board under the leadership of the Managing Director/Chief Executive Officer and deliver on the performance objectives while ensuring that the risks undertaken by the Bank are within the risk profile approved by the Board. The EMC lays down policies, makes operational decisions, monitors and manages financial performance against budgets, reviews achievement of strategic goals set for business divisions, allocates capital, manages risk and solves operational and customer issues. It also reviews and deliberates on information to be submitted to the Board ensuring that all material information is shared with the Board in a timely manner to effectively fulfil their obligations as Directors. The meetings of the EMC provide an opportunity for all members of the Executive Management to gain a 360o view of the Bank’s operations.

Names, qualifications and experience of the EMC members are given in the section on Corporate Management and Profiles.

Names of the members of the Senior Management of the Bank’s operations in Sri Lanka, Bangladesh, the Maldives and Myanmar are given in the section on Senior Management.

Management Committees

In addition to the Board Committees and the EMC, several other Management Committees have been constituted under delegated authority from the Managing Director/Chief Executive Officer on specific subjects to facilitate decision-making in relation to the execution of the Board-approved strategies.

Based on approved Terms of Reference, these Management Committees operate under a structure and process similar to the Board Committees. Secretaries of each of the Committees record minutes of the proceedings in sufficient detail which are submitted to the Managing Director/Chief Executive Officer for approval. These Committees undertake extensive deliberations, co-operate across departments and debate on matters considered critical for the Bank’s operations as described in the Figure 19 given on page 81.

Management committees

Figure - 19

Roles, responsibilities and powers of the Board (Principles A.1.2 and A.1.3)

The role of the Board of Directors and their responsibilities are set out in the Board Charter which includes a schedule of powers reserved for the Board as detailed below:

Role of the Board

  • To represent and serve interests of shareholders by overseeing and appraising the Bank’s strategies, policies and performance
  • To provide leadership and guidance to the Management for the execution of strategies
  • To optimise performance and build sustainable value for shareholders in accordance with the regulatory framework and internal policies
  • To establish an appropriate governance framework
  • To ensure regulators are apprised of the Bank’s performance and any major developments
  • To review the performance of the business against the goals and objectives at regular intervals;

Key responsibilities

  • Selecting, appointing, and evaluating the performance of the Managing Director/Chief Executive Officer
  • Setting strategic direction and monitoring its effective implementation
  • Establishing systems of risk management, internal control, and compliance
  • Ensuring the integrity of the financial reporting process
  • Developing a suitable corporate governance structure, policies and framework
  • Strengthening the safety and soundness of the Bank
  • Reviewing the performance of the Bank and the Group companies
  • Appointment of members to the Board of Directors to fill casual vacancies
  • Appointment of members of the Corporate Management of the Bank
  • Appointing and overseeing the External Auditors’ Responsibilities
  • Approving Interim and Annual Financial Statements for publication

Powers reserved for the Board

  • Approving major capital expenditure, acquisitions and divestitures and monitoring capital management
  • Appointing the Board Secretary in accordance with Section 43 of the Banking Act No. 30 of 1988
  • Seeking professional advice in appropriate circumstances at the Bank’s expense
  • Reviewing, amending and approving governance structures and policies

Board’s role in risk management (Principle D.2)

Being the highest decision-making authority of the Bank, the Board is responsible for implementing an effective risk management function in the Group. In this regard, the Board with the support of the BIRMC has devised an effective risk management framework, which set the risk appetite and tolerance limits and enables monitoring the risk profile on a regular basis, through risk reports submitted to it. Risk management was one of the key and regular agenda items of all Board and Committee deliberations. Clarifications were sought from the Management for any deviations from the agreed risk profile and necessary guidance was given for taking mitigatory action. Risks related to the business strategies were carefully reviewed at a special Board meeting held to review the Budget for the year 2020 and deliberate on the strategic plan 2021-2025 (refer Risk Governance and Management on pages 114 to 133 for further details).

A synopsis of the important matters deliberated and decided upon by the Board during the year 2020 is given below:

Figure - 20

Segregation of roles of Chairman and Chief Executive Officer (Principle A.2 and A.3)

Adhering to the best practice in Corporate Governance, the positions of Chairman and Chief Executive Officer are separated, facilitating balance of power and authority. The Chairman is a Non-Executive Independent Director while the Chief Executive Officer is an Executive Director appointed by the Board. Their respective roles are clearly set out in an approved Board paper and in the Board Charter of the Bank.

Accordingly, as set out in the said Board paper and the Board Charter, clear and effective separation of accountability and responsibility has made the role of the Chairman distinctive. The Chairman promotes good corporate governance and the highest standards of integrity and probity throughout the Group by providing leadership to the Board, preserving order and facilitating the effective discharge of its duties. The Chairman ensures that the Board receives all information necessary for making informed decisions by the Board in discharging its responsibilities. He also ensures the effective participation of all Directors in Board deliberations and maintains open lines of communication with members of Corporate Management, acting as a sounding board on strategic and operational matters.

As set out in the Board Charter, the role of the Chief Executive Officer is to conduct the management functions as directed by the Board. Corporate objectives for the Chief Executive Officer and boundaries of his authority are set by the Board while his duties and responsibilities are jointly developed.

The Chief Executive Officer leads the Management team in the day-to-day operations and ensures implementation of strategies, plans, and budgets approved by the Board. The Chief Executive Officer conducts the affairs of the Group upholding good corporate governance and the highest standards of integrity and probity as established by the Board.

The Chairman and the Chief Executive Officer regularly meet to set the Board agenda, to deliberate on current and future developments and any material issues impacting the Bank.

Role of Independent Non-Executive Directors

The Bank has a strong element of independence on the Board, with eight of the ten Directors as at December 31, 2020 being independent NEDs. Directorships constitute the only connection of the independent Directors with the Bank and with other Companies in the Group and therefore their judgement is unlikely to be influenced by external considerations. The presence of independent NEDs is expected to complement the skills and experience of the other members of the Board by conveying an objective and independent view on matters, challenging the Board and the Management constructively using their expertise and assisting in providing guidance on strategy.

Role of the Company Secretary (Principle A.1.4)

The Company Secretary plays a vital role in facilitating good Corporate Governance. His responsibilities encompass activities relating to Board meetings, general meetings, Articles of Association, reports, accounts and documentation, Corporate Governance and Stock Exchange requirements. Primary responsibilities include:

  • Assisting the Chairman in conducting the Board Meetings, AGMs and EGMs in accordance with the Articles of Association, the Board Charter, and relevant legislation;
  • Maintaining minutes of meetings and statutory registers and filing statutory returns in time;
  • Monitoring all Board Committees to ensure they are properly constituted and have clearly defined Terms of Reference;
  • Facilitating best practice of Corporate Governance including assisting the Directors with respect to their duties and responsibilities;
  • Facilitating access to legal and independent professional advice in consultation with the Board, where necessary;
  • Ensuring that the Bank complies with its Articles of Association with required amendments being incorporated in it following proper procedure;
  • Coordinating the publication and distribution of the Bank’s Annual Reports and Accounts and interim financial statements and preparing the Directors’ Report;
  • Monitoring and ensuring compliance with Listing Rules including required disclosure on related parties and related party transactions and maintaining cordial relationships with the Colombo Stock Exchange, share and debenture holders
  • Communicating promptly with the regulators;

The appointment and removal of the Company Secretary is a matter for the Board as a whole.

Appointments/retirements and resignations of Directors (Principle A.7)

The Bank has in place a formal and transparent procedure formulated by the BNC for nomination of candidates for appointment as Directors. The resumés of potential candidates are carefully evaluated by the BNC before it makes recommendations to the Board for their consideration as Non-Executive Directors. Such nominations may include an interview with the candidate. The appointment of new Directors is based on an annual assessment of the combined knowledge, experience and diversity of the Board in relation to the Bank’s strategic plans in order to identify added perspectives to ensure its effectiveness at all times.

A similar process is followed when appointing Executive Directors except that candidates are selected within the members of the Corporate Management of the Bank.

As required by the Listing Rules, appointments of new Directors to the Board are promptly communicated to the CSE through announcements subsequent to obtaining approval from the CBSL for their Fitness and Propriety. The announcements typically include a brief resumé of new
Directors, relevant expertise, key appointments, shareholdings and status of independence.

There were several changes to the composition of the Board of Directors during the year, the details of which are given in Table 29 on page 79, Composition of the Board and attendance.

Re-election/election of Directors (Principles A.8)

In terms of the Articles of Association of the Bank, the two longest serving NEDs are required to offer themselves for re-election at each AGM in rotation with the period of service being considered from the last date of re-election or appointment. If there are more than two Directors who qualify for re-election, the Directors may decide amongst themselves after considering the contents of the affidavits and declarations submitted by them and all other relevant issues or draw lots to determine the Directors who will offer themselves for re-election. Accordingly, Mr K Dharmasiri and Ms N T M S Cooray, the two longest serving Directors since last re-election will be seeking re-election at the forthcoming AGM to be held on March 30, 2021. If a Director has been appointed as a result of a casual vacancy that has arisen since the previous AGM, that Director will offer himself/herself for election at the immediately succeeding AGM. Accordingly, Ms J Lee and Mr R Senanayake who were appointed to the Board during the year 2020 and Mr S Muhseen who was appointed to the Board on February 15, 2021 to fill casual vacancies will offer themselves for re-election at the forthcoming AGM to be held on March 30, 2021.

Induction and training of Directors (Principle A.1.8)

On appointment, Directors are provided with an induction pack which comprises the Articles of Association, Banking Act Directions, Corporate Directors’ Handbook published by the Sri Lanka Institute of Directors, Code of Best Practice on Corporate Governance issued by CA Sri Lanka, the Bank’s organisational structure, Board Charter and the most recent Annual Report of the Bank and the access to the electronic support system which has archived minutes of meetings for the past seven years. All Directors are encouraged to obtain membership of the Sri Lanka Institute of Directors which conducts useful programmes to support Directors. It is mandatory for the Directors to attend Director Forums organised by the CBSL. Members of the Corporate Management and external experts make regular presentations with regard to the business environment in relation to the operations of the Bank which enables newly appointed directors to get familiarised on banking operations.

Remuneration and Benefits Policy

The Remuneration and Benefits Policy seeks to provide a distinctive value proposition to current and prospective employees that attracts and retains people with capabilities and values in line with the business needs of the Bank.
It also provides a framework for the Bank to design, administer, and evaluate effective reward programmes, inspiring and motivating desired behaviours, enabling proper alignment of remuneration with the long-term success of the Bank.

Directors’ and Executive remuneration (Principles A.10, B.1 and B.3)

The BHRRC which consists entirely of NEDs who also meet the criteria for independence as set out in the relevant regulations on corporate governance, is responsible for making recommendations to the Board regarding the remuneration of the Directors and executives.

They consult the Chief Executive Officer regarding the same and also seek professional advice whenever it is deemed necessary. Remuneration for EDs is set out with reference to the Remuneration and Benefit Policy while the remuneration for NEDs is set by the Board as a whole. These processes ensure that no individual Director is involved in determining his or her own remuneration. The Board and the BHRRC engage the services of HR professionals on a regular basis to assist in the discharge of their duties in this regard.

Details of the Remuneration paid to Directors is given in Note 21 to the Financial Statements.

The level and make up of remuneration (Principle B.2)

It is the responsibility of the BHRRC to ensure that the remuneration of both EDs and NEDs is sufficient to attract eminent professionals to the Board and retain them for driving the performance of the Bank. The Bank has remuneration policies that are attractive, motivating and capable of retaining high performing, qualified and experienced employees at the Bank.

The BHRRC structures the remuneration packages and benchmarks it with the market on a regular basis with the assistance of professionals to ensure that total remuneration levels remain competitive in order to attract and retain key talent whilst balancing the interests of the shareholders. The total remuneration of EDs and other members of the Corporate Management includes three components – guaranteed remuneration (the fixed component), annual performance bonus (a variable component) and the ESOP (a variable component). Special emphasis is paid to make the basis of granting ESOPs and their features transparent prior to seeking approval from the shareholders.

Guaranteed remuneration comprises the monthly salary and allowances determined with due reference to the qualifications, experience, levels of competencies, skills, roles and responsibilities of each employee which are reviewed annually and adjusted for such factors as promotions, performance and inflation. The annual performance bonus is determined based on the degree of achievement of a multi-layered performance criteria matrix which is clearly communicated to the employees in relevant categories at the beginning of each year. The Bank’s two employee associations – the Association of Commercial Bank Executives and the Ceylon Bank Employees’ Union (CBEU) with whom a regular dialogue is maintained – are also consulted when necessary. The Bank after extensive deliberations signed the Collective Agreement with the CBEU which covers a three year period from 2021 -2023 in early January 2021.

With a view to motivate employees to commit to long term value creation, improve overall performance and increase staff retention while raising equity funding, the Bank has structured many Employee Share Option Plans (ESOPs) since 1997. This entitles the eligible employees to buy a fixed number of shares at a price to be determined based on pre-agreed formula over the vesting period. The Bank has duly obtained approval of the shareholders for all these ESOPs at Extraordinary General Meetings (EGMs). The EDs, being employees of the Bank, are also eligible for these ESOPs.

Details of the ESOPs and the eligibility criteria are given in Note 53 to the Financial Statements on “Share-based Payment” on pages 241 to 244.

Employment contracts do not contain any commitments for compensation or early terminations. There were no instances of early termination during the year that required compensation.

Board and Board Committee evaluations (Principle A.9)

As set out in the Direction, Code and the other applicable regulations, the Board and Board Committees annually appraise their own performance to ensure that they are discharging their responsibilities satisfactorily in accordance with the Board Charter. This process requires each Director to fill a Board Performance Evaluation Form which incorporates all criteria specified in the Board Performance Evaluation Checklist of the Governance Code. The responses are collated by the Company Secretary and submitted to the BNC for consideration and are subsequently discussed at a Board meeting. Board evaluations for 2019 and 2020 were taken up at the Board Meetings held in February 2020 and February 2021 respectively.

Appraisal of the Chief Executive Officer (Principle A.11)

The Board with the assistance of the BHRRC assesses the performance of the Chief Executive Officer annually, based on criteria agreed at the beginning of each year which consist of short, medium and long-term objectives with financial and non-financial targets, while taking into account the changes in the operating environment. The Chairman discusses the evaluation with the Chief Executive Officer and provides him with formal feedback. Chief Executive Officer’s responses to the appraisal are given due consideration prior to same being approved. This exercise is finalised within three months from the financial year end.

Shareholder engagement and voting (Principles C.1, C.2, E and F)

The Bank actively engages with shareholders and potential investors as a part and parcel of good corporate governance and has put in place a structured process to facilitate same. The Board approved Shareholder Communication Policy is in place to ensure that there is effective and timely communication of material matters to shareholders. The Bank maintains a number of communication channels with the shareholders which includes the Annual Report, AGMs and EGMs, Interim Financial Statements, Announcements to the CSE, press releases, Bank’s website, shareholder surveys on need basis as well as the Investor Feedback form in the Annual Report.

During the year shareholders were notified of quarterly results, dividend declarations for 2019, annual financial statements for 2019, disclosure regarding impact of COVID-19 on listed companies, disclosure on Fitch Ratings Preview, issue of shares by way of a private placement to IFC, retirement of a Director, appointment of new directors, relinquishment of the former Chairman and the Deputy Chairman and the appointment of the new Chairman and the Deputy Chairman through announcements made to the CSE and in the media, where applicable. The Bank’s website also has a dedicated area – Investor Relations - for investors which includes Interim Financial Statements and Annual Reports with the most recent Report being offered in both a PDF format as well as an interactive format, giving a choice to the reader. The Interactive Report also has a tab for investor feedback. The Board is fully committed to treat all shareholders equitably, recognise, protect, and facilitate the exercise of their rights through open communication. The Bank made arrangements to publish Interim and Annual Financial Statements in Newspapers in all three mediums within statutory deadlines as per the Directions issued by the CBSL and also submitted Interim and Annual Financial Statements to the CSE within stipulated timeframes in terms of the Listing Rule 7.4 of the CSE amidst challenges faced due to the pandemic.

The Bank always encourages shareholders to participate at the AGMs and EGMs and exercise their votes. In this regard, the Bank arranges to circulate clear instructions on procedures governing voting along with every notice of AGM/EGM. Shareholders play a key role in the re-election of Directors and the External Auditor and vote on all matters for which Notice is given including the adoption of the Annual Report and Accounts. Although the Bank could not conduct the AGM with physical presence of our shareholders due to the outbreak of COVID-19 as per the Notice of Meeting published in the Annual Report 2019, the Bank after giving due Notice and publicity successfully conducted the Fifty First AGM as a virtual meeting, fully adhering to the guidelines issued by the Government health authorities and the regulators while ensuring maximum shareholder participation and providing every opportunity for shareholders to clarify matters of interest to them. A total of 32 Voting and 13 Non-voting shareholders participated at the Fifty First AGM held virtually on June 25, 2020 while a further 87 Voting shareholders and 6 Non-voting shareholders exercised their right to vote through proxy. The six Non-Voting shareholders exercised their right to vote through proxy strictly in relation to matters designated for their vote.

A summary of the details of attendance of the shareholders at AGMs during the past five years is given in the Table below:

Attendance at AGMs

Table - 30

Voting shareholders (including proxies) Non-voting shareholders (including proxies)
AGM of the year Number of attendees Shareholding % of total shareholding Number of Attendees Shareholding % of total shareholding
2020 119 672,118,061 69.92 19 3,132,256 4.72
2019 346 703,703,954 73.21 145 12,048,304 18.18
2018 317 713,801,082 75.52 119 14,344,030 22.06
2017 387 688,571,770 81.41 126 5,694,130 9.80
2016 653 694,342,969 83.40 131 3,430,841 6.00

An EGM was held on August 12, 2020 with physical participation of the shareholders to seek shareholder approval to raise new equity capital for augmenting Tier I capital and to support future lending growth of the Bank, by the issue of shares by way of a private placement to IFC and two IFC related funds. Shareholders granted approval to the proposed placement of shares and shares were accordingly issued on October 5, 2020 raising Rs. 9.216 Bn. in equity capital.

Whistleblowing

The Bank has adopted a Whistleblowers’ Charter in order to deter and detect malpractices and unethical behaviour and to ensure any genuine concerns of malpractices and unethical behaviour,

The Bank’s Compliance Officer has been appointed to manage the Bank’s Whistleblowing processes.

Measures are in place to protect Whistleblowers’ who act in good faith in the interest of the Bank. The Bank undertakes to maintain the utmost confidentiality of staff who raise concerns or make serious specific allegations of malpractices or unethical behaviour.

Anti-Bribery and Corruption

The Bank has issued guidelines in the form of a booklet - Code of Ethics- to each and every employee of the Bank. These guidelines encompass a wide range of aspects, inter-alia, prevention of insider dealing in securities, internal rules on the purchase/sale of the Bank’s shares, Gift Policy, managing conflicts of interest, combating financial crimes, respecting communities and environment etc.

A detailed discussion is given in the section of “Prudent Growth” on page 47.

TOP
Close